Instance Verification Kit (IVK)
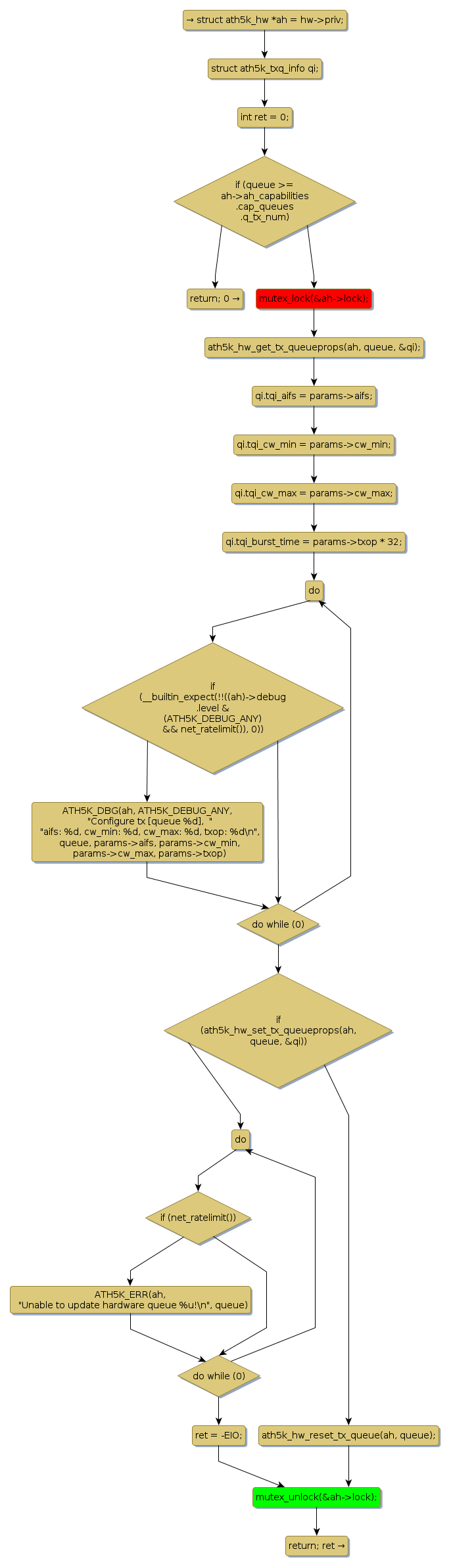
mutex lock @ [16773+22+/linux-3.19-rc1/drivers/net/wireless/ath/ath5k/mac80211-ops.c]
Instance Signature: lock
|
The Matching Pair Graph:
|
|
Function Name
|
Control Flow Graph (CFG)
|
Events Flow Graph (EFG)
|
Source Correspondence
|
|
ath5k_conf_tx
|
|
|
[16495+13+/linux-3.19-rc1/drivers/net/wireless/ath/ath5k/mac80211-ops.c]
|